2021年度,SIAT披荆斩棘,取得了丰硕的成果,学术影响力不断提升:
01 年度牵头获批科技部重点研发计划项目12项,居全国科研院所第一
02 总经费超1.2亿元,其中合成生物学专项获批5项青年项目,占全国一半
03 获批国家自然科学基金超161项,总经费超1.1亿元
04 获批国家博士后基金79项,陆续在五年蝉联全国科研院所第一
05 年度发表论文2036篇,其中CNS系列文章41篇
06 新增申请专利1937件,授权专利693件,专利授权率为70.6%,高于全国平均水平26个百分点
07 新增PCT申请599件,力争蝉联全球教育组织第一名
08 新增孵化企业160家;“高场磁共振医学影像设备自主研制与产业化”项目荣膺“国家科技进步奖”一等奖
09 年度获批“优秀国家级国际科技合作示范基地”,是深圳市唯一入选单位
10 新增国际科技研讨与合作项目68项,总经费5920万,其中获批国家港澳联合研发项目数量排名全国第一
聚天下英才而用之
借助粤港澳大湾区的区位优势,在支持深圳建设社会主义先行示范区的政策指引下,SIAT现已建成一支由樊建平等12位海内外院士领衔的素质过硬、结构合理的多元化人才团队,成为高端人才聚集的新高地,形成了学院、研究院、书院“三院一体”的人才培养模式。

以“建设一流领军人才的培养基地”为目标,坚持“科教融合、协同育人”的理念,SIAT已建成一支富有活力的人才团队。

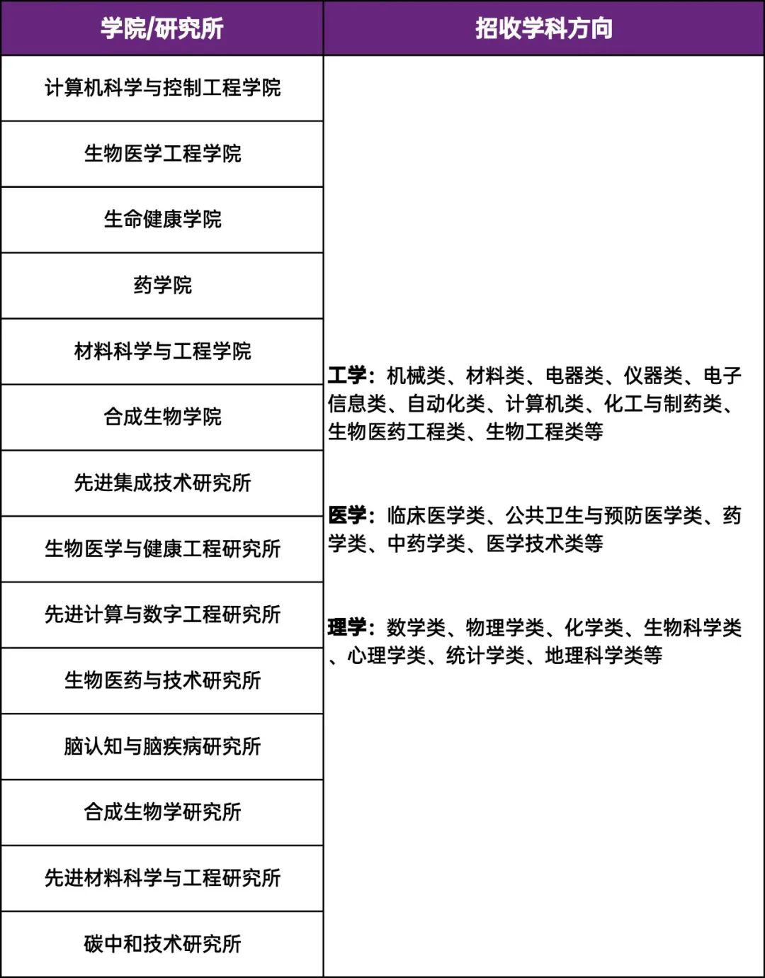
理工为基,共谱新篇。SIAT将围绕计算机科学与控制工程学院、生物医学工程学院、生命健康学院、药学院、材料科学与工程学院、合成生物学院6个学院,依托国字号科研平台,产业及资本优势,打造生物医学工程、合成生物学、脑科学、生物医药、机器人与人工智能、先进电子材料6个世界一流学科。
如今,SIAT站在历史开展的新起点,正向世界一流迈进,为吸引海外优秀青年人才回国(来华)工作,现诚邀优秀青年学者依托SIAT申请国家自然科学基金优秀青年科学基金项目(海外)。

国家自然科学基金优秀青年科学基金项目(海外)旨在吸引和鼓励在自然科学、工程技术等方面已取得较好成绩的海外优秀青年学者(含非华裔外籍人才)回国(来华)工作,自主选择研究方向召开创新性研究。现诚邀天下英才依托SIAT申报海外优青项目,SIAT将为人才给予具有国际竞争力的薪资、充足的科研经费、共享科研平台、开放自由的学术环境、充足的实验空间、扎实的国际合作基础、有力的团队建设支持,全力支持人才召开前沿性、探索性、原创性科学研究! 有意向申请者,可将简历发送至人力资源处邮箱hr@lmlart.com,或直接联系相关老师。
联系人及联系方式:
王老师:
电话:+86-0755-86531448
邮箱:feng.wang@lmlart.com
丁老师:
电话:+86-0755-86392097
邮箱:peng.ding@lmlart.com
黄老师:
电话:+86-0755-86392488
邮箱:shuqiang.huang@lmlart.com
周老师:
电话:+86-0755-8639246
邮箱:tt.zhou@lmlart.com
材料命名方式为:姓名+意向学院/研究所+海外优青申报。简历内容包含个人基本信息、联系方式、教育和工作经历、主要学术成就(论文、项目、专利和奖励情况等)。
招聘学科专业方向详见下表:


百万待遇邀请您来,千万启动支持您做,万万平台助推您成!


优秀青年科学基金项目(海外)的申请人应当具备以下条件:
(1)遵守中华人民共和国法律法规,具有良好的科学道德,自觉践行新时代科学家精神;
(2)出生日期在1982年1月1日(含)以后;
(3)具有博士学位;
(4)研究方向主要为自然科学、工程技术等;
(5)在2022年4月15日前,一般应在海外高校、科研组织、企业研发组织取得正式教学或者科研职位,且具有陆续在36个月以上工作经历;在海外取得博士学位且业绩特别突出的,可适当放宽工作年限要求;
(6)取得同行专家认可的科研或技术等成果,且具有成为该领域学术带头人或杰出人才的开展潜力;
(7)申请人尚未全职回国(来华)工作,或者2021年1月1日以后回国(来华)工作。获资助通知后须辞去海外工作或在海外无工作,全职回国(来华)工作不少于3年。
SIAT常年招聘多学科领域优秀人才,扫码可查看所有学科全部招聘岗位。
